题目列表(包括答案和解析)

 0  120325  120333  120339  120343  120349  120351  120355  120361  120363  120369  120375  120379  120381  120385  120391  120393  120399  120403  120405  120409  120411  120415  120417  120419  120420  120421  120423  120424  120425  120427  120429  120433  120435  120439  120441  120445  120451  120453  120459  120463  120465  120469  120475  120481  120483  120489  120493  120495  120501  120505  120511  120519  447348 

22.在下列各式中,不同的汉字代表不同的数字,求出它们使竖式成立的值:

  

试题详情

21.在下列加、减法竖式中,每个不同的汉字代表0-9中不同的数字,求出它们使竖式成立的值:

  

试题详情

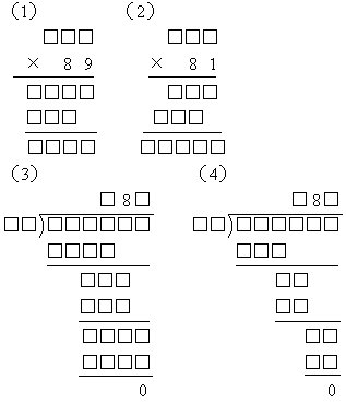
19.在□内填入适当的数字,使下列竖式成立,并使乘积尽可能小:

  

 20☆在□内填入适当的数字,使下列竖式成立,并使商尽可能小:

  

试题详情

18.在□内填入适当的数字,使下列小数除法竖式成立:

  

试题详情

17.在□内填入适当的数字,使下列小数除法竖式成立:

  

试题详情

16.求出右上式的被除数和除数。

试题详情

15.求出左下式的商。

   

试题详情

14.用代数方法求解下列竖式:

  

试题详情

13.□内填入适当的数字,使得下列除法竖式成立:

  

试题详情

12.在□内填入适当的数字,使下列除法竖式成立:

  

  

  

试题详情


同步练习册答案