题目列表(包括答案和解析)

 0  99544  99552  99558  99562  99568  99570  99574  99580  99582  99588  99594  99598  99600  99604  99610  99612  99618  99622  99624  99628  99630  99634  99636  99638  99639  99640  99642  99643  99644  99646  99648  99652  99654  99658  99660  99664  99670  99672  99678  99682  99684  99688  99694  99700  99702  99708  99712  99714  99720  99724  99730  99738  447348 

11.直线与曲线相切于点

b的值为____▲____;

试题详情

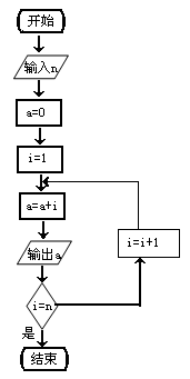
10.若数列﹛a﹜的前n项由流程图(右图所示)的输出依次给出,

则数列的通项公式a     ▲    

试题详情

9.设a=0.3,b=2,c=log2,则a、b、c的大小关系

      ▲    

试题详情

8.在等比数列{a}中,a>0,aa+2aa+aa=25,

则a+a    ▲   

试题详情

7.已知三角形的顶点为A(2,4)、B(1,-2)、C(-2,3)则BC边上的高AD所在直线的方程是        ▲       

试题详情

6.如果logm+logn=4,那么m+n的最小值是    ▲    

试题详情

5.已知直线l:x-2y=0和l:x+3y=0,则直线l和l的夹角是       

试题详情

4.计算sin(-570°)的值是____▲____;

试题详情

3.  计算=        ▲     

试题详情

2.  函数f(x)=的定义域是_____▲______;

试题详情


同步练习册答案