题目列表(包括答案和解析)

 0  57166  57174  57180  57184  57190  57192  57196  57202  57204  57210  57216  57220  57222  57226  57232  57234  57240  57244  57246  57250  57252  57256  57258  57260  57261  57262  57264  57265  57266  57268  57270  57274  57276  57280  57282  57286  57292  57294  57300  57304  57306  57310  57316  57322  57324  57330  57334  57336  57342  57346  57352  57360  447348 

20.(本小题满分13分)

某企业在第1年初购买一台价值为120万元的设备的价值在使用过程中逐年减少.从第2年到第6年,每年初的价值比上年初减少10万元;从第7年开始,每年初的价值为上年初的75%.

(Ⅰ)求第年初的价值的表达式;

(Ⅱ)设,若大于80万元,则继续使用,否则须在第年初对更新.证明:须在第9年初对更新.

试题详情

19.(本小题满分12分)

  如图3,在圆锥中,已知=,   的直径,点上,且的中点.

(Ⅰ)证明:平面;

(Ⅱ)求直线 和平面所成角的正弦值。

试题详情

18.(本小题满分12分)

某河流上的一座水力发电站,每年六月份的发电量Y(单位:万千瓦时)与该河上游在六月份是我降雨量X(单位:毫米)有关,据统计,当X=70时,Y=460;X每增加10,Y增加5.已知近20年X的值为:140, 110, 160, 70, 200, 160, 140, 160, 220, 200, 110, 160, 160, 200, 140, 110, 160, 220, 140, 160。

(Ⅰ)完成如下的频率分布表

近20年六月份降雨量频率分布表

降雨量
70
110
140
160
200
220
频率

 

 
 

(Ⅱ)假定今年六月份的降雨量与近20年六月份降雨量的分布规律相同,并将频率是为概率,求今年六月份该水力发电站的发电量低于490(万千瓦时)或超过530(万千瓦时)的概率.

试题详情

17.(本小题满分12分)

在△ABC中,角A,B,C所对的边分别为a,b,c,且满足csinA=acosC.

(1)  求角C的大小;

(2)   求sinA-cos (B+)的最大值,并求取得最大值时角A、B的大小。

试题详情

(二)必做题(11-16题)

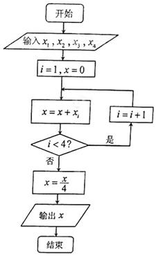
11.若执行如图2所示的框图,

输入,x2 = 2, x3 = 4, x4 = 8,

则输出的数等于    

12. 已知f(x)为奇函数,g(x)=f(x)+9,g(-2)=3,则f(2)=_________.

13. 设向量a,b满足|a|=2,b=(2,1),且a与b的方向相反,则a的坐标为________.

14. 设m>1,在约束条件     下,目标函数z=x+5y的最大值为4,则m 的值为_________.

15. 已知圆C:x2+y2=12,直线l : 4x+3y=25.

  (1)圆C的圆心到直线l的距离为________;

  (2)圆C上任意一点A到直线l的距离小于2的概率为_______.

16. 给定,设函数满足:对于任意大于k的正整数n,

(1) 设k=1,则其中一个函数f在n=1处的函数值为_________'

(2) 设k=4, 且当n≤4时,2≤f(n)≤3,则不同的函数f的个数为________.

试题详情

(一)选做题(请考生在9、10两题中任选一题作答,如果全做,则按前一题记分)

9.在直角坐标系xOy中,曲线C1的参数方程为  (为参数),在极坐标系(与直角坐标系xOy取相同的长度单位,且以原点O为极点,以x轴正半轴为极轴)中,曲线C2的方程为,则C1与C2的交点个数为   

10.已知某试验范围为[10,90],若用分数法进行4次优选试验,则第二次试点可以是      

试题详情

8.已知函数,若有,则b的取值范围为

A.        B.

C.            D.

试题详情

7.曲线在点M(,0)处的切线的斜率为

A.      B.       C.        D.

试题详情

6.设双曲线的渐近线方程为,则a的值为

A.4      B.3      C.2        D.1

试题详情

5.通过随机询问110名性别不同的大学生是否爱好某项运动,得到如下的列联表:

 
 男

总计
爱好
40
20
60
不爱好
20
30
50
总计
60
50
110

  算得,

附表: 


0.050
0.010
0.001
k
3.841
6.635
10.828

参照附表,得到的正确结论是

A. 有99%以上的把握认为“爱好该项运动与性别有关”

B. 有99%以上的把握认为“爱好该项运动与性别无关”

C. 在犯错误的概率不超过0.1%的前提下,认为 “爱好该项运动与性别有关”

D. 在犯错误的概率不超过0.1%的前提下,认为 “爱好该项运动与性别无关”

试题详情


同步练习册答案